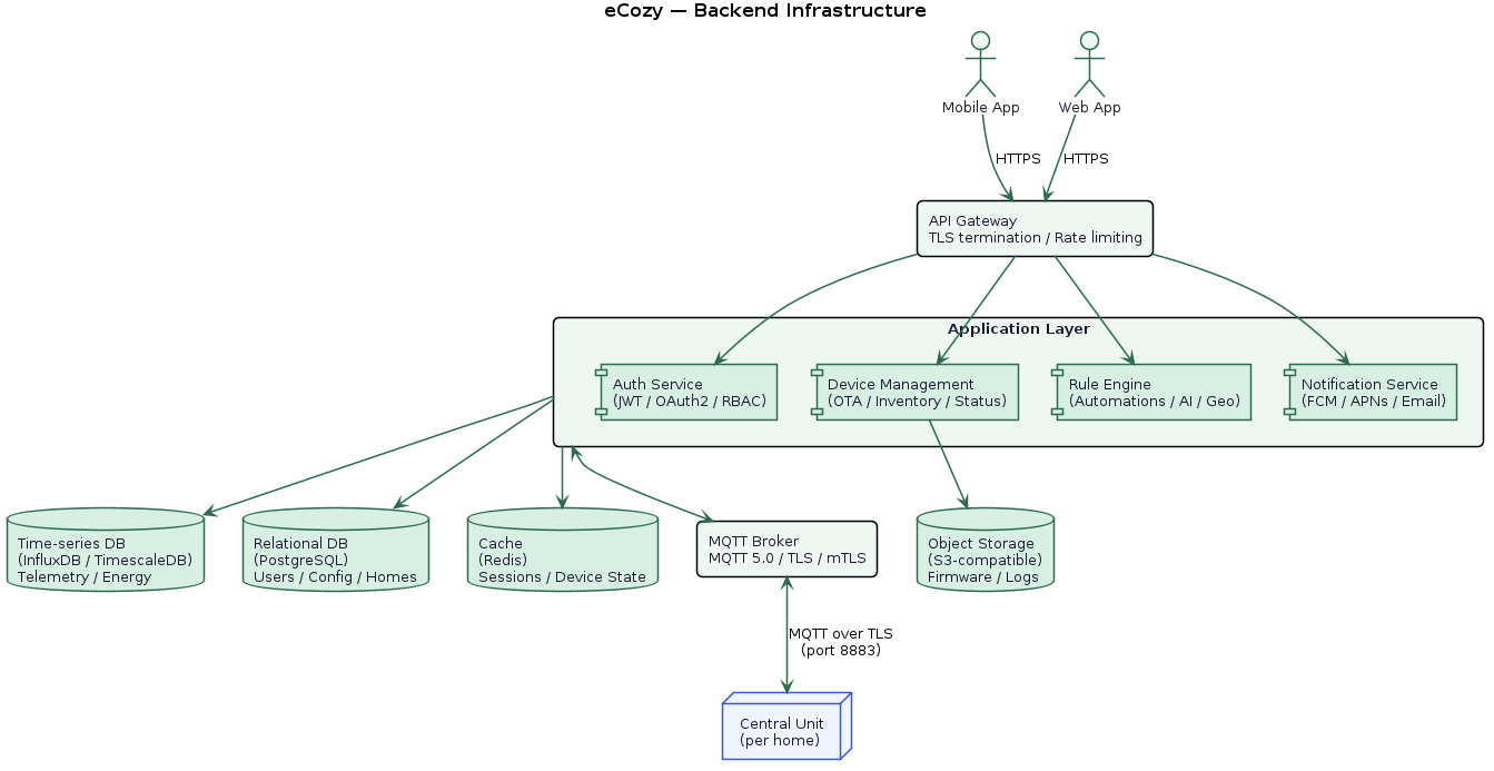
Server architecture, APIs, and cloud services powering the eCozy platform.

| Store | Technology | Purpose |
|---|---|---|
| Time-series DB | InfluxDB / TimescaleDB | Sensor telemetry, energy consumption |
| Relational DB | PostgreSQL | Users, homes, devices, configuration |
| Cache | Redis | Session tokens, device state cache |
| Object Storage | S3-compatible | Firmware images, log archives |
ecozy/{home_id}/{device_id}/{type}| Environment | Purpose |
|---|---|
production |
Live customer traffic |
staging |
Pre-release validation |
development |
Internal development and integration testing |